• 1
  • 2
集团首页 |  
招生简章 当前位置: 网站首页 > 学科与研究生 > 招生简章 > 正文

2024年全日制硕士研究生招生简章

时间:2023-09-23 19:19来源:云顶国际vip.888 作者:阅读:


    一、专业简介

云顶国际vip.888前身为信阳师范公司艺术系,创建于1995年,1997年始招本科生,是河南省第二家招收音乐专业本科生的高校,有国家级一流本科专业音乐学专业。公司现有学科教学(音乐)和音乐两个专业学位类别,导师队伍结构合理、方向明确、特色鲜明,导师21名,其中教授等高级职称21人博士7人。近年来,全院教师发表论文近700篇;主持国家级项目7项,主持或参与部级课题9项,主持完成省级课题20余项、地厅级课题60余项;出版学术专著20余部;获省级科研奖励9项,厅级科研奖励60余项,科研结出累累硕果。

二、报考条件

所有考生必须符合国家教育部发布的《2024年全国硕士研究生招生工作管理规定》中有关报考条件的规定和《云顶国际vip88662024年全日制硕士研究生招生简章》相关规定和要求。请考生在报名前认真阅读《2024年全国硕士研究生招生工作管理规定》,了解报考流程、知晓自身权责。

三、学制、学费、学习形式

1.学制:2024年公司招收的全日制硕士研究生学制均为3年。

2.学习形式:公司全日制研究生学习形式为全日制全脱产在校学习,公司不招收非全日制研究生。

3.学费:根据国家规定,2024年录取的研究生全部缴费,学费为每生每学年7000元;住宿费一般为每生每学年900元(四人间),如有变化以当年寝教室管理中心安排的研究生宿舍具体情况收费。

四、公司招生专业、招生计划

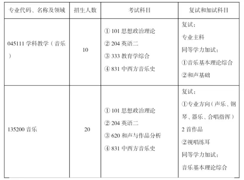
音乐与舞蹈公司全日制专业学位硕士研究生招生专业目录

说明:

招生人数仅供参考,最终招生人数以当年国家下达实际招生计划为准,有可能增加,也有可能减少。

五、参考书目

《和声与作品分析》

1.(苏)伊•杜波夫斯基、斯•叶甫谢耶夫、伊•斯波索宾、符•索科洛夫:《和声学教程(增订重译版)》,陈敏译,人民音乐出版社(2008年3月第2版);

2.谢功成、马国华、童忠良、赵德义:《和声学基础教程(上、下册)》,人民音乐出版社(2009年8月1日第2版);

3.吴祖强:《曲式与作品分析》,人民音乐出版社(2015年11月1日第2版);

4.钱仁康、钱亦平:《音乐作品分析教程》,上海音乐出版社(2003年10月1日第2版)。

《中西方音乐史》

1.刘再生:《中国音乐史简明教程》,上海​云顶国际vip.888出版社;

2.凌宪初 崔斌:《西方音乐史与名作欣赏普修教程》,上海​云顶国际vip.888出版社;

3.冯志平:《西方音乐史与名作赏析》,人民音乐出版社;

4.田可文:《中西方音乐史考试纲要》,上海​云顶国际vip.888出版社。

六、加试等特殊要求

对成人教育应届本科毕业生及复试时尚未取得本科毕业证书的自考和网络考生,本专业不加试。

、联系方式

音乐与舞蹈公司研究生招生办公室

联系人:老师

电话:(0376)6392866 

联系邮箱:690240871@qq.com

集团研究生招生办公室

联系人:周老师

电话:(0376)6391259 联系邮箱:yjsc1259@163.com

本简章如与教育部2024年硕士研究生招生政策有不符之处,以教育部政策为准。(免责条款)

关键词:信阳 师范大学 师范 大学 音乐 舞蹈公司 舞蹈 公司 2024 全日制 全日 硕士研究生 硕士 研究生 研究 招生简章 招生 简章 编辑: